每個月的錢,還沒到手就知道不夠還嗎?
催收電話一通接著一通,薪資帳戶被緊盯著,試過跟銀行談,條件談完還是繳不起。
走到這一步,不是不想還,是債務的總量,已經超出了自己能夠正常還款的範圍。
面對債務,法律上有四種處理方式:
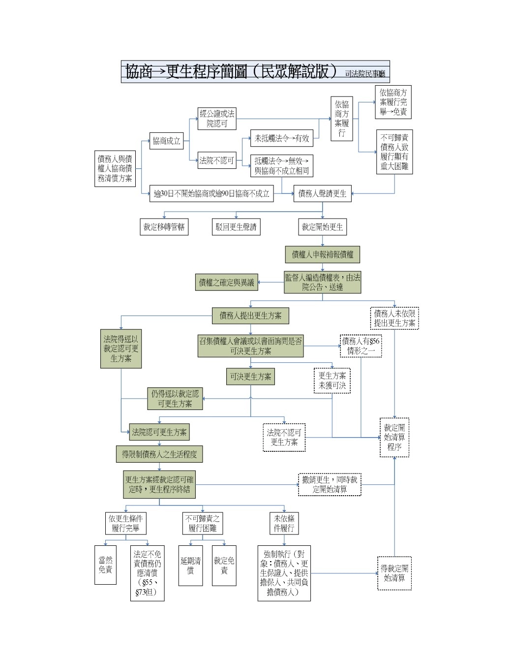
1.前置協商:由債務人提出申請,所有債權金融機構依債務人的償還能力,共同擬定一個可行的還款方案。門檻最低,但談成的條件不一定負擔得起。
2.債務更生:協商談不攏之後,向法院申請。由法院依還款能力裁定方案,還滿期限餘額免除。需要有持續收入。
3.債務清算:完全無力還款,將名下財產全部變現,由法院分配給債權人。清算完畢後不是自動免責,須法院裁定才能免除剩餘債務。結束後還需向法院聲請復權,才能回復相關權利。
4.破產:《破產法》是強制執行法的特別法,適用於債務人無法清償所有債務時,將全部財產強制執行後,公平分配給全體債權人。與消債條例的清算程序性質相近,但適用條件與程序不同,目前實務上個人申請案例極少。
本文說的是第二種,債務更生。 適合有收入、但債務總量已經超出正常還款能力的人。
債務更生是什麼意思?
《消費者債務清理條例》(簡稱消債條例)裡有一個程序,叫做債務更生。
不是市政府專案,也不是補助申請,是向法院聲請、依法重整債務的正式管道。
法院介入後,可以依實際還款能力裁定還款方案,期滿後餘額將依法免除。
這個機會一生只有一次。如果當中程序錯了、補件逾期、資料不全,都可能讓聲請被駁回,需要重新來過。
讓法院來決定你每個月還多少。
依照實際收入扣掉基本生活支出,剩下的錢拿來還債。
還滿期限,剩下沒還完的部分依法免除。
不是打折,是期滿後餘額歸零,但前提是依約履行完畢。中途無故停繳,更生方案失效,債務恢復原狀。
還款期限原則上 6 年,72 期,每月還款一期,最少每 3 個月一次。符合特定條件可延長至 8 年。
債務更生延長至 8年 的特別條件是什麼?
1.更生方案中含有自用住宅借款條款(希望保留自住房屋)
2.與有擔保或有優先權的債權人另行成立清償協議
3. 6 年內的清償總額無法達到法定最低門檻
方案通過後,若遇到不可歸責於自己的事由(如重病、失業)導致履行困難,還可以再向法院申請延長最多 2 年。
債務更生不是隨時都能申請,通常要先走過一段失敗的過程,有債務協商紀錄後無法達成。
- 跟銀行談過,談不攏。
銀行開出的條件,每個月還是繳不起,協商破局,取得不成立證明書後才能向法院申請更生。
- 談成了,也開始還,但還到一半繳不下去。
收入縮水、家裡出事,方案毀諾。這種情況同樣可以向法院申請更生,但需要說明毀諾原因。
兩種情況都需要有協商紀錄作為前提。沒有跟銀行談過、直接去法院,會被退件。
適用債務範圍不限來源:

哪些人可以申請債務更生?
符合以下五項條件,才能向法院提出債務更生申請:
| 條件 | 說明 |
|---|---|
| 債務總額 | 僅計算無擔保、無優先權債務的本金與利息。房貸、車貸等有擔保債務不計入。總額須在 1,200 萬元以下,超過自動進入清算程序 |
| 收入來源 | 需有持續性收入或可期待收入。完全無收入者法院無法裁定還款方案 |
| 營業規模 | 5 年內未從事營利事業,或每月營業額平均 20 萬元以下 |
| 前置程序 | 曾經歷前置協商不成立,或還款後毀諾 |
| 財務狀況 | 資產未大於負債,近期無大量刷卡消費或密集借貸行為 |
1,200 萬這個數字只算無擔保的債務。房貸、車貸不算在裡面。
立法的出發點是幫助一般消費者,不是處理企業級的借貸問題。
超過這個金額,就不在更生的適用範圍,要走清算程序。
債務更生 vs 債務清算差異比較
兩者都是《消費者債務清理條例》下的合法債務清理程序。 適合哪一種,取決於你目前是否還有持續還款的能力。
有收入、能分期還 → 債務更生
無收入、無力清償 → 債務清算
債務更生和清算有什麼差別?
| 比較項目 | 債務更生 | 債務清算 |
|---|---|---|
| 債務上限 | 無擔保債務 1,200 萬以下 | 無上限 |
| 還款方式 | 分期還款 6-8 年,期滿餘額免除 | 變賣名下資產分配給債權人,餘額視裁定免除 |
| 收入要求 | 需有持續性收入 | 無收入者適用 |
| 職業限制 | ✅ 無限制,可正常工作 | ❌ 121 項職業不得從事 |
| 免責條件 | 依約還滿期限,當然免責 | 法院裁定,不一定免責 |
| 聯徵註記 | 還款完畢後起註記 4 年,最長 10 年 | 裁定日起揭露 10 年,10年後註記自動消除 |
職業限制是兩者最大的實務差異。債務更生期間職業完全不受限,可以正常上班。
債務清算的 121 項限制主要集中在金融業、幼教業相關職位,與一般工作影響不大,但仍需確認自身職業是否在列。
什麼情況會從債務更生轉入債務清算?
進入債務更生後,以下三種情況會轉入清算:
- 債權人陳報後總額超過 1,200 萬:聲請時自報金額未超標,但債權人陳報確認後總額超過 1,200 萬,法院裁定轉入清算。
- 法院不認可更生方案:債務人提出的還款計畫,法院認定條件不公允或無履行能力,裁定不認可,同時開始清算程序。
- 更生方案毀諾:方案認可後無法依約繳款,債權人聲請撤銷更生方案,轉入清算。
轉入債務清算後程序複雜度大幅提升,影響範圍也更廣。 到了這個節點,建議尋求專業協助。

債務更生的優點與缺點
債務更生的優點:還款有終點,餘額可免除
債務更生最直接的效果,是讓你知道這件事終於有個終點。
法院依實際收入裁定方案,還滿期限後剩下的部分依法免除。
不需要還足原始債務總額,也不會因為還不夠多就一直追著你,停止陷入這輩子都在還錢的絕望。
進入債務更生程序後,所有針對你的強制執行程序可以聲請撤銷。
薪資不再被扣押,帳戶不再被凍結,催收也跟著停止。
還款期間可以提前清償,不收違約金。提前還清後,更生的所有限制立即解除,不需要等到原定期限結束。
但提前清償須對全體債權人一次清償,不能只還部分債權人。
還款完畢後,聯徵信用註記會持續一段時間,信用重建需要時間。無法給出具體期限,但更生結束就是重新開始的起點。

債務更生的缺點:生活限制與信用影響
債務更生不是免費無痛重生,履行期間有六項生活限制,法院一定會列入更生方案。
- 不得奢侈消費
- 飲食、交通、消費水準須維持在一般生活標準以內。 高檔餐廳、名牌消費、商務艙出行,都可能被認定違規。
- 連同事聚餐選了稍貴的餐廳、幫孩子買雙品牌球鞋,都可能被拿出來質疑。更生期間的消費紀錄隨時可能被檢視,許多人會開始習慣性地自我審查每一筆支出。
- 不得處分不動產
- 名下房地產不得買賣、贈與或設定新擔保。如果需要處分須事先向法院聲請許可。
- 家裡臨時需要換屋、父母想把房子過戶給子女,或名下有閒置土地想賣掉還債,這些在一般人看來再正常不過的決定,在更生期間都必須先過法院這關,時間和結果都不確定。
- 不得出國旅遊
- 更生期間出國,法院可能認定有隱匿財產或資金外流的情形。一旦被認定,更生方案可能遭撤銷。
- 對許多人來說,這意味著孩子的畢業旅行沒辦法陪、工作需要出差得向雇主說明處境、年節想帶家人出國放鬆也只能作罷。六到八年,這樣的場景不只會發生一次。
- 不得投資金融:股票、基金、期貨等金融商品的投資行為,在更生期間均不得從事。
- 對於習慣用零股或基金定期定額慢慢存退休金的人,這段期間的理財節奏完全中斷。錢只能放著被通膨稀釋,而不能讓它繼續滾動。
- 對於習慣用零股或基金定期定額慢慢存退休金的人,這段期間的理財節奏完全中斷。錢只能放著被通膨稀釋,而不能讓它繼續滾動。
- 不得賭博:任何形式的賭博行為均禁止,包含地下賭場與非法博弈平台。
- 過年打麻將、朋友間小額賭注、出遊順手買張彩券,這些在台灣社交場合極為日常的行為,在更生期間都落在禁止範圍內。一旦被認定,足以成為撤銷更生方案的理由。
- 過年打麻將、朋友間小額賭注、出遊順手買張彩券,這些在台灣社交場合極為日常的行為,在更生期間都落在禁止範圍內。一旦被認定,足以成為撤銷更生方案的理由。
- 不得金錢借貸:更生期間不得向他人借款,也不得擔任保證人。
- 家裡臨時周轉、朋友開口拜託擔保、兄弟姐妹買房請你當保人,這些人情上難以開口拒絕的請求,在更生期間只能一律婉拒。長達數年,這對家庭關係和人際信任都是實質的考驗。
這六項限制的目的只有一個:確保債務人的可支配收入確實用於還款,不流向其他用途。
聯徵信用註記從還款完畢日起至少持續 4 年,最長不超過法院認可更生方案之日起 10 年。期間向銀行申請貸款或信用卡,通常不會通過。
🚨債務更生期間如果無故停繳,債權人可聲請撤銷更生方案。更生方案一旦撤銷,所有債務回到原始金額,強制執行程序重新啟動。
更生方案認可後毀諾,這個機會就永久失去,無法再申請更生。
六大限制不是建議,是方案有效的前提條件。
債務更生怎麼申請?

向法院申請更生,需要準備什麼?
申請債務更生不是直接去法院,要先走完前置程序才能進入。
債務更生 STEP 1|前置協商或前置調解
向最大債權金融機構提出協商申請。
所有債權金融機構依你的償還能力,一起擬定可行的還款方案。
談不攏,取得不成立證明書後才能進入下一步。(已有方案但中途繳不下去,構成毀諾,同樣可以進入)
債務更生 STEP 2|向法院聲請更生程序
拿著不成立證明書或毀諾紀錄,向住所地的地方法院提出聲請。
法院裁定開始更生後:
- 原本針對你的強制執行可以聲請撤銷
- 債權人開始陳報債權金額
- 陳報後若總額超過 1,200 萬,自動轉入清算
🚨 這個階段要多次補件,收入證明、支出明細、財產狀況說明書都要備齊。每次都有截止期限,逾期未補,法院直接駁回。
債務更生 STEP 3|陳報更生還款計畫書
收到法院債權表後,10 日內要提出更生方案。
方案要寫清楚每期還多少、還幾期、怎麼還。
沒在期限內提出,法院得裁定開始清算程序。
債務更生 STEP 4|更生方案確定
| 情況 | 結果 |
|---|---|
| 法院認定債務人有收入、方案已盡力清償 | 法院直接裁定認可,不需要債權人同意 |
| 法院認定條件不符,需要債權人表決 | 召集債權人會議,過半數同意才通過 |
| 債權人表決不通過 | 法院裁定開始清算程序 |
法院拿到方案之後,看你的收入夠不夠支撐這個還法。
夠的話,法院直接裁定認可,不需要債權人同意。
條件不夠明確,法院會問債權人同不同意。債權人表決不通過,才會進入清算程序。
債務更生 STEP 5|更生程序完結
方案認可確定,債務人依約還滿期限,程序完結。
已申報但沒還完的債務視為消滅。沒申報的債務,同樣一併消滅。
每個步驟都有時限,文件準備繁瑣,建議有專業人員協助備件與追蹤進度。
債務更生費用與時間要多久?
時間:
從申請到法院裁定開始更生,通常需要數個月。整體程序從聲請到完結,至少 1 至 2 年,部分法院案件量大,等待時間更長。
加上後續 6 至 8 年的履行期,整個債務更生從申請到完全結束,是一個長達數年的過程。
時間拖延最常發生在補件階段。法院要求補件的項目多、次數不固定,每次都有期限。
🚨 沒在期限內補齊,申請直接被駁回。重新備齊資料後可以再次聲請,但每次都要重新等待審核時間。
費用:
法院聲請費為新台幣 1,000 元,郵務送達費不另計。
如果無力支付,可以向法院聲請暫免繳納,會由國庫先行墊付。
律師費用會依個案與事務所不同有差異,建議事先詢問報價。